• 最近【乘火车飞机不再查核酸?多地回应,乘坐火车飞机需要核酸检测吗】

    乘火车飞机不再查核酸?多地回应部分地区乘火车飞机不再查验核酸阴性报告,多地官员强调不能无差别无休止管控,但各地具体政策存在差异,需以目的地要求为准。部分地区乘火车飞机不再查验核酸阴性报告广西:桂东铁路管辖范围覆盖贵广、南广高铁、益湛铁路近...

    2026-03-07
    69
  • 近来【31省份新增确诊21例:本土1例31省新增确诊21例 本土6例】

    31省区市新增本土确诊21例,这些确诊者的病情严重吗?〖壹〗、这些确诊者的病情并不严重。因为新冠疫情已经持续了两年时间,全国各地的医务工作者对新冠疫情的诊治和看护工作已经做得非常到位了。在这样的情况之下,一旦一个地区发现了新冠疫情的确诊病...

    2026-03-07
    83
  • 近来【邢台新增12例确诊病例邢台新增疑似病例】

    河北为何短时间内发现大量病历?专家称仍处于发展阶段河北短时间内发现大量病例,主要与病毒隐秘传播、人员聚集活动多、基层医疗机构早期发现能力不足以及境外输入病毒有关,当前疫情仍处于发展阶段。病毒隐秘传播:中国疾控中心副主任冯子健表示,随着检测...

    2026-03-07
    70
  • 【广东新增本土感染者4160例,广东新增本土确诊病例19例】

    甲型H1N1流感病毒的各国疫情全球范围内发生过多次疫情。较为知名的有2009年甲型H1N1流感疫情,从2009年开始在全球蔓延。还有2014年至2016年的埃博拉疫情,主要在非洲部分地区肆虐。2020年开始的新冠疫情,迅速席卷全球,给世界...

    2026-03-07
    87
  • 2021年放假及调休安排(2021年放假及调休日历)

    国务院办公厅发布了2021年放假安排时间出炉!仅供借鉴国务院办公厅于11月25日发布了2021年元旦、春节、清明节、劳动节、端午节、中秋节和国庆节的放假调休安排,具体如下:2021年放假时间安排元旦:2021年1月1日至3日放假,共3天...

    2026-03-07
    72
  • 西安新增本土确诊90例/西安新增本土2例

    国家卫健委:12日新增确诊病例13例,本土6例均在山东0月12日0—24时,全国新增确诊病例13例,其中本土病例6例(均在山东),境外输入病例7例。以下是详细情况:新增确诊病例分布境外输入病例7例,具体分布为:上海3例,广东2例,内蒙古...

    2026-03-07
    66
  • 【31省份新增本土确诊50例均在福建,31省区市新增本土确诊43例 在福建】

    国家卫健委:30日新增确诊37例,均为境外输入病例月30日0—24时,31个省(自治区、直辖市)和新疆生产建设兵团报告新增确诊病例3例,均为本土病例且均在北京。以下是详细情况:新增确诊病例整体情况:6月30日0-24时,全国31个省(...

    2026-03-07
    98
  • 【厦门调整高风险范围,厦门两地调整为高风险地区!】

    厦门现在只能进不能出吗进出厦门是否需要报备需分情况讨论,进厦门时国内中高风险地区或有本土病例的重点关注地区人员需主动报备,出厦门时本市中小学幼儿园教职员工和学生出市、出省需报备。具体如下:进厦门报备对象:从国内中高风险地区或有发生本土病...

    2026-03-07
    67
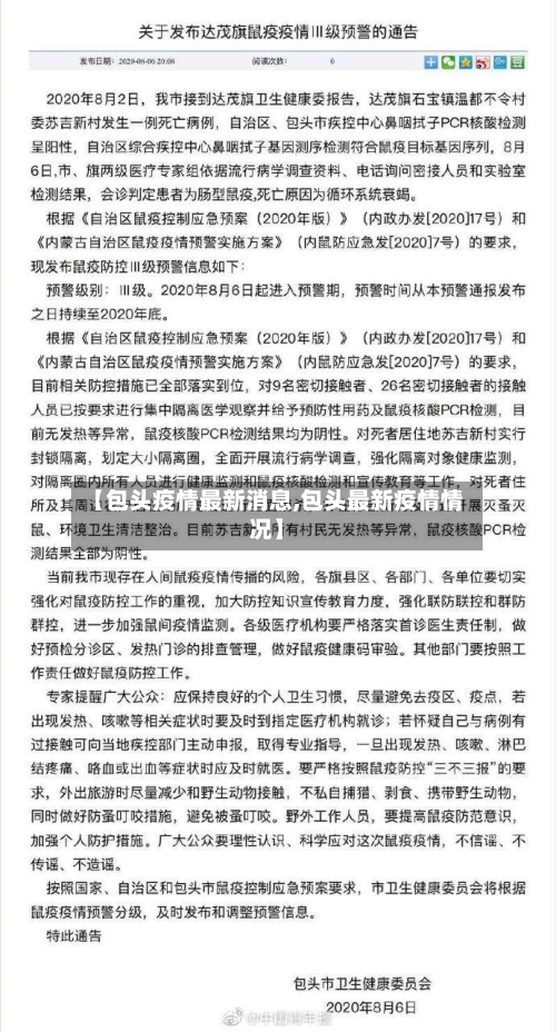
  • 【包头疫情最新消息,包头最新疫情情况】

    内蒙古疫情最新消息,10月17日最新消息,又传来了三个新消息。022年10月17日内蒙古疫情传来三个新消息,具体内容如下:呼和浩特市调整部分地区风险等级自2022年10月16日起,呼和浩特市调整部分地区风险等级,调整后现有高风险区419...

    2026-03-07
    84
  • 【广州昨日新增本土确诊1例,广州昨日新增本土确诊1例是哪里的】

    广州疫情详细情况新增的是谁〖壹〗、截至3月16日15时,广州已甄别的密接152人、次密接32人,核酸检测结果均为阴性。以下是详细情况说明:新增病例情况3月16日,广州新增3例新冠肺炎确诊病例(轻型),均于当日上午闭环转运至广州医科大学附属...

    2026-03-07
    68