极客号

  • 首页
  • 升学新闻
  • 助学百科
  • 校园日报
  • 大学知识
  • 高考重点
    当前位置: 网站首页 > 升学新闻
  • 【富士康疫情最新消息,富士康最新动态2021】 升学新闻

    【富士康疫情最新消息,富士康最新动态2021】

    受疫情影响,富士康延迟开工日期!美国巨头或陷入“缺货危机”?_百度...〖壹〗、受疫情影响,富士康延迟开工确实可能使美国巨头苹果陷入“缺货危机”,同时多国企业也受到中国供应链延迟复工的影响,不过多国企业也纷纷对中国伸出援助之手。〖贰〗、美...

    南城
    2026-03-07
    69
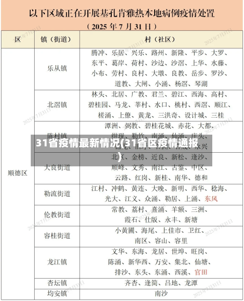
  • 31省疫情最新情况(31省区疫情通报) 升学新闻

    31省疫情最新情况(31省区疫情通报)

    卫健委发布最新疫情:全国确诊新型肺炎14380例,死亡304例020年2月12日湖北省新增14840例新冠肺炎病例中,包含13332例临床诊断病例,这是由于湖北省根据《新型冠状病毒感染的肺炎诊疗方案(试行第五版)》将临床诊断病例纳入确诊病...

    南城
    2026-03-07
    67
  • 最近【莆田市疫情,莆田市 疫情】 升学新闻

    最近【莆田市疫情,莆田市 疫情】

    福建莆田疫情会外溢吗?何时得到控制?专家最新研判!〖壹〗、福建莆田疫情存在外溢风险,若防控措施落实到位,疫情规模有望在国庆长假前得到控制。具体分析如下:疫情外溢风险莆田疫情形势严峻复杂,后续在社区、学校、工厂等人群中继续发现病例的可能性...

    南城
    2026-03-07
    70
  • 近来【河南焦作发现5名阳性感染者河南焦作发现5名阳性感染者轨迹】 升学新闻

    近来【河南焦作发现5名阳性感染者河南焦作发现5名阳性感染者轨迹】

    河南最新疫情分别在哪个市〖壹〗、月8日0—24时,河南省新增本土确诊病例14例,新增本土无症状感染者46例,无新增本土疑似病例。〖贰〗、郑州市:2例新增本土无症状感染者26例信阳市:12例安阳市:8例郑州市:5例周口市:1例其...

    南城
    2026-03-07
    67
  • 【浙江新增本土阳性24例,浙江新增新冠本土一例】 升学新闻

    【浙江新增本土阳性24例,浙江新增新冠本土一例】

    1月31日16时30分起杭州富阳实行只进不出从2022年1月31日16时30分起,杭州市富阳区行政区域范围内实施交通管制,人员、车辆实行只进不出,终止时间另行通告。交通管制范围:包括高速公路、国省道、县乡村道、轨道交通、水路等全部交通通道...

    南城
    2026-03-07
    67
  • 近来【疫情过后爆发的20个行业疫情过后爆发的20个行业有哪些】 升学新闻

    近来【疫情过后爆发的20个行业疫情过后爆发的20个行业有哪些】

    2020年疫情过后,最火最赚钱的六个行业疫情过后,最可能爆发的赚钱行业包括医疗卫生、互联网医疗、手游、付费视频及会员、新网红经济、企业询问服务、在线教育、线上办公、现代制造业、高标准生活服务、生命医疗、心理询问、参谋机构及智库、餐饮和旅游...

    南城
    2026-03-07
    66
  • 最近【河北新增1例本土确诊病例,河北新增一例本土病例行动轨迹】 升学新闻

    最近【河北新增1例本土确诊病例,河北新增一例本土病例行动轨迹】

    保定新增1例确诊从北京丰台返乡〖壹〗、具体情况如下:病例,男性,43岁,系北京丰台晶冷冷库装卸工,现住涞水县一渡镇龙安村。1月20日从北京丰台返回,在家居家健康监测;1月21日核酸检测结果阴性,1月25日核酸检测初筛结果阳性,保定市疾控中...

    南城
    2026-03-07
    65
  • 哈尔滨今日最新疫情(哈尔滨今日最新疫情情况) 升学新闻

    哈尔滨今日最新疫情(哈尔滨今日最新疫情情况)

    【星医百】哈尔滨疫情再现跨省传播态势!截至4月19日24时,哈尔滨疫情已出现跨省传播,涉及辽宁、内蒙古两省,累计确诊病例42人(哈尔滨40人、辽宁1人、内蒙古1人)。哈尔滨本地疫情发展情况时间线与病例增长:4月9日,哈尔滨新增1例确诊病例...

    南城
    2026-03-07
    78
  • 近来【宁波最新疫情宁波最新发布的疫情】 升学新闻

    近来【宁波最新疫情宁波最新发布的疫情】

    浙江宁波市发现确诊病例,当地采取了哪些防疫措施?〖壹〗、第三个方面的防疫措施,对近期确诊病例去过的地方进行严格管控,并对相关区域的密接人员开展核酸检测。宁波市对这些管控区域根据风险等级采用不同严格程度的管控措施,比如蛟川街道临江小区管控等...

    南城
    2026-03-07
    74
  • 关于【中国新冠肺炎死亡人数,中国新冠肺炎总死亡人数】 升学新闻

    关于【中国新冠肺炎死亡人数,中国新冠肺炎总死亡人数】

    三年疫情,我国逝世了多少人?〖壹〗、综合不同渠道信息:新冠疫情在中国的死亡人数统计因统计方式和时间范围不同存在差异,主要集中在4,636人至约32万人区间。官方累计报告数据国家卫健委统计:截止2023年初,累计新冠死亡病例约4,636人...

    南城
    2026-03-07
    67
  • ‹‹
  • ‹
  • 66
  • 67
  • 68
  • 69
  • 70
  • 71
  • 72
  • 73
  • 74
  • 75
  • ›
  • ››

最新发布

  • 陕西省最新疫情通报/陕西省最新疫情通报今天
    2026/03/28 16:45:14

    陕西白水新增1名本土病例,官方对此有何说明?当陕西有一名新增的本土病例时,当时全市就及时地公布了活动轨迹,并且紧急的寻找了密切接触者!并且已经追踪到并且集中隔离密切接触者。快到春节了,很多地方的相关疫情都出现了比较严峻的趋势,因此很多地方...[原文链接]

  • 【2020年疫情最新消息,2020年疫情最新数据消息】
    2026/03/28 16:42:15

    疫情一共有几年了〖壹〗、若以2020年1月30日世界卫生组织宣布将新型冠状病毒疫情列为世界关注的突发公共卫生事件为起点,至2025年,疫情持续约5年。2020年1月30日,世卫组织这一宣布标志着新冠疫情在全球范围内引起了高度关注,以此为起...[原文链接]

  • 湖北疫情防控(湖北疫情防控最新政策)
    2026/03/28 16:39:11

    027-96120是什么电话号码?027-96120是湖北省疫情防控指挥部的电话号码。自2020年1月20日武汉市成立新型冠状病毒感染的肺炎疫情防控指挥部以来,该电话号码负责协调和指导疫情防控工作。武汉市采取了一系列严格的措施,包括内防扩...[原文链接]

  • 近来【31省区市新增本土确诊29例涉5省市31省区市新增确诊92例本土73例】
    2026/03/28 16:36:14

    11月27日31省区市新增本土确诊3例(在云南辽宁)〖壹〗、月27日0—24时,31省区市新增本土确诊3例,分别为云南2例、辽宁1例,无新增死亡病例。以下为详细情况:全国总体情况新增确诊病例:31个省(自治区、直辖市)和新疆生产建设兵团...[原文链接]

  • 韵达快递阳性/韵达快递呈阳性
    2026/03/28 16:30:14

    衡山韵达快递为什么快递件上检查是阳性?〖壹〗、快递上检查是阳性也是正常的,因为经过很多人的手去碰触。快递上检测出阳性也是正常的。从卖家手里发出经过快递公司包装称量,然后司机运输,中转,进入仓库存储,在中转司机运输,然后到达目的地库房,分拣...[原文链接]

热门推荐
  • 陕西省最新疫情通报/陕西省最新疫情通报今天

    陕西省最新疫情通报/陕西省最新疫情通报今天

    2026/03/28 16:45:14

  • 【2020年疫情最新消息,2020年疫情最新数据消息】

    【2020年疫情最新消息,2020年疫情最新数据消息】

    2026/03/28 16:42:15

  • 湖北疫情防控(湖北疫情防控最新政策)

    湖北疫情防控(湖北疫情防控最新政策)

    2026/03/28 16:39:11

  • 近来【31省区市新增本土确诊29例涉5省市31省区市新增确诊92例本土73例】

    近来【31省区市新增本土确诊29例涉5省市31省区市新增确诊92例本土73例】

    2026/03/28 16:36:14

  • 韵达快递阳性/韵达快递呈阳性

    韵达快递阳性/韵达快递呈阳性

    2026/03/28 16:30:14

热门升学新闻

  • 天津27号封城的简单介绍

    天津27号封城的简单介绍

  • 31省新增本土确诊44例(31省新增确诊30例其中本土8例)

    31省新增本土确诊44例(31省新增确诊30例其中本土8例)

  • 【北京中风险地区,北京中风险地区划分】

    【北京中风险地区,北京中风险地区划分】

  • 【2020年山东中小学开学时间,山东2021中小学开学时间】

    【2020年山东中小学开学时间,山东2021中小学开学时间】

  • 因极特殊原因需进返京怎么办?(返京原因怎么写)

    因极特殊原因需进返京怎么办?(返京原因怎么写)

  • 全球疫情最新新增(全球疫情最新通报)

    全球疫情最新新增(全球疫情最新通报)

极客号
    友情链接:
  • 升学新闻
  • 助学百科
  • 校园日报
  • 大学知识
  • 高考重点

Copyright 极客号 版权所有.备案号:粤ICP备98989988号