2022年郑州航空港区疫情最新消息(持续更新)
022年郑州航空港区4月15日疫情相关措施如下:交通管控措施航空港实验区疫情防控指挥部发布通告(第1号),自4月15日12时起对全区实施14天(暂定)交通管控 ,旨在有效阻断疫情传播。具体管控范围、执行标准及解除条件需以官方后续说明为准。

疫情动态追踪:借鉴《2022年郑州航空港区疫情最新消息(持续更新)》了解病例数据 、核酸检测要求等关联信息 。总结:当前郑州港区机场大巴因交通管控已暂停运营,建议出行前通过官方渠道确认政策,优先选取地铁(凭机票凭证经检查后可乘车)或区内合规交通工具。

号通告:调整入郑政策及部分区域风险等级。针对入郑人员管理措施及特定区域风险等级进行优化调整 ,具体细则依据疫情形势动态更新 。13号通告:1月10日金水区等9个城区开展核酸检测。
河南烟花爆竹燃放规定
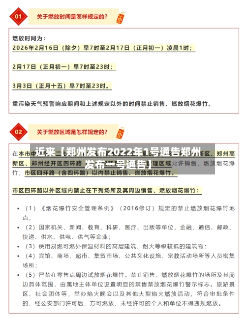
026年河南多地对烟花爆竹燃放实行禁放或限放政策,不同地区规定不同。全域全年禁放地区有商丘市部分区域(睢阳区、城乡一体化示范区)、洛阳市多个区(老城区 、孟津区、洛龙区、汝阳县 、偃师区、涧西区、伊川县 、栾川县、新安县、宜阳县 、嵩县)以及周口市全域,在这些区域任何时候都不可以放烟花爆竹 。
026 年河南多地烟花爆竹燃放规定以禁放和限放为主 ,具体如下:全域全时段禁放地区商丘市睢阳区、城乡一体化示范区,洛阳市老城区、孟津区等多个区及县,周口市全域全年禁放。限放地区郑州市:市区四环路(含)以内为禁放区域;四环路以外为限放区域。
河南省禁燃烟花爆竹规定以禁放和限放为主 ,具体规定因城市而异:全域禁放城市:洛阳的老城区、孟津区等行政区域,商丘的睢阳区 、城乡一体化示范区全年全域禁放,禁止生产、经营、储存 、运输、燃放烟花爆竹;周口全市全域全时段禁放 ,无例外情况 。
河南省2026年烟花爆竹燃放政策分为限放和全域禁放两类,不同城市规定差异较大。 限放城市政策 郑州市: 时间:2026年除夕(2月16日)7:00至初一(2月17日)1:00、初一7:00-23:00 、正月十五(3月3日)7:00-23:00可燃放,重污染天气期间禁止。
郑州疫情解封真相?
〖壹〗、022年11月1日郑州市新冠肺炎疫情防控指挥办公室发布152号通告,宣布自11月1日6时起调整管控区域 ,有序恢复正常生产生活秩序,这是郑州疫情解封的官方依据,但网络上存在一些未经证实的传言和争议内容 。
〖贰〗、郑州解封第十天新增感染者近三千 ,反映出当前疫情防控仍面临较大压力,尤其是社区筛查和主动就诊发现的病例表明社会面传播风险尚未完全控制,需持续加强防控措施。
〖叁〗 、天。通过查询郑州市人民政府官方网站信息显示 ,郑州市,简称“郑”,河南省辖地级市、省会、特大城市 ,2020年1月25日,郑州市开始第一次封城,总共封了159天 ,2022年5月11日,于2020年5月11日零时起,郑州开始慢慢解封,公交 、地铁、出租车等恢复正常运营。
〖肆〗、郑州已经全面解封 。近来全国范围内已经没有了高风险地区 ,我们也终于实现了高风险地区的清零工作。郑州之前有多个地区属于高风险地区,当地的很多街道也处在隔离状态。在郑州连续进行四轮核酸检测之后,郑州的确诊情况再进一步降低 ,有效恢复人数在进一步提高 。郑州积极开展了4次核酸检测。
