近来【黑龙江疫情爆发黑龙江疫情爆发是哪一年】

为什么偏偏黑龙江_哈尔滨的疫情这么难控制住?

哈尔滨疫情难控制是多种因素叠加的结果,具体如下:地理位置与人员流动因素:黑龙江省地处中国东北边陲 ,与俄罗斯接壤,虽边境管控严格,但历史上和地理上人员往来频繁 。区域内跨区域流动 ,尤其是来自疫情风险较高省份的人员,增加了输入风险。

近来【黑龙江疫情爆发黑龙江疫情爆发是哪一年】-第1张图片

东三省黑龙江省的疫情确实是相对来说严重一些的,造成这个局面的主要原因有两个 ,第1个是疫情发生期间正值春运,外出返乡人员流动性比较大。第2个原因是错过了最佳的防控时期 。

近来【黑龙江疫情爆发黑龙江疫情爆发是哪一年】-第2张图片

感染链条延长情况整体感染规模:哈尔滨1人传染36人的感染链条进一步延长。从4月9日开始,与哈医大一院和哈尔滨市二院密切相关的确诊病例从最初的本土确诊病例1例、无症状感染者3例迅速蔓延。截至4月17日 ,据黑龙江卫健委官方公布信息 ,该病毒传染链已导致哈尔滨至少42人感染 。

近来【黑龙江疫情爆发黑龙江疫情爆发是哪一年】-第3张图片

一,人口聚集,流动性大。哈尔滨并不像合肥那样在中国腹地 ,南来北往,但有一个梗足以说明白哈尔滨的特殊,那就是“哈尔滨的省会是黑龙江”。其实就是说黑龙江只有哈尔滨这个地方还行 ,其余嘛,好几个城市打捆起来也敌不过哈尔滨,很多城市不如哈尔滨一个区大 。

黑龙江疫情源头在哪里

〖壹〗 、源头分析:根据官方最新通报结果显示 ,黑龙江最近发生的此轮本土疫情源头和境外输入有关,和内蒙古发生的本土疫情源头没有任何关系,是一起新的境外输入病毒引起的疫情 。地理位置因素:黑龙江靠近边境城市 ,如黑河市就靠近俄罗斯布拉戈维申斯克市,距离非常近。

〖贰〗、黑龙江疫情源头和境外输入有关。以下是关于黑龙江疫情源头的具体解释:境外输入:根据官方最新通报,黑龙江最近发生的此轮本土疫情源头和境外输入有关 ,和内蒙古发生的本土疫情源头没有任何关系 ,这是一起新的境外输入病毒引起的疫情 。

〖叁〗、地理位置与人员流动因素:黑龙江省地处中国东北边陲,与俄罗斯接壤,虽边境管控严格 ,但历史上和地理上人员往来频繁。区域内跨区域流动,尤其是来自疫情风险较高省份的人员,增加了输入风险。

黑龙江绥化疫情是怎么引起的

黑龙江绥化疫情是因不止一次的参加婚宴而引起疫情大爆发的 。据调差显示在此轮黑龙江疫情重灾区绥化市望奎县惠七镇惠七村 ,不少确诊病例和无症状感染者于元旦前后曾不止一次参加婚宴。绥化望奎县惠七镇惠七村是黑龙江省此轮疫情最早暴发地。绥化望奎县早期确诊病例和无症状感染者均来自惠七村李景华屯 、洪家屯 。

绥化这次疫情是奥秘克戎变种病毒引起的。通过查询相关信息,截止到2022年11月30日,绥化这次疫情由奥秘克戎变种病毒引起 ,新冠病毒奥密克戎变种超过了被称为黑死病的流行性淋巴腺鼠疫,成为有史以来最具传染性的疾病。是人类历史上传播速度最快的病毒 。它的传播速度快,传播速度是原始毒株的4倍。

当前聚集性疫情特点:境外输入或冷链物品引发:近期北京、河北、黑龙江 、吉林等地发生的聚集性疫情 ,大部分由境外入境人员或被污染的冷链进口物品引发。此外,隔离场所管理不规范、接触冷链物品的工人防护措施不到位也是重要原因 。

黑龙江望奎县因新增20例无症状感染者封城,北京一家7口感染属于家庭聚集性疫情 ,沈阳疫情源头为入境人员解除隔离后发病 ,大连疫情源头为进口冷链产品 。 以下是各地疫情的详细情况:黑龙江望奎县封城疫情发现:1月9日,望奎县人民医院在门诊就诊患者“应检尽检 ”中发现王某鹤(女)核酸检测呈阳性。

黑龙江省新增新冠肺炎本土确诊病例27例

〖壹〗、021年10月31日0-24时,黑龙江省新增新冠肺炎本土确诊病例27例 ,具体情况及防控措施如下:新增病例分布 黑河市爱辉区新增25例,哈尔滨市平房区新增2例。所有病例均为集中隔离或居家隔离管控期间通过主动排查发现,表明疫情处于可控范围 ,未出现社区扩散 。

〖贰〗 、新增病例数据:黑龙江省卫健委发布的数据显示,10月29日0 - 24时,黑龙江省新增新冠肺炎本土确诊病例26例(均在黑河市爱辉区) ,新增本土无症状感染者1例(黑河市爱辉区)。

〖叁〗 、022年4月24日0-24时,黑龙江省新增本土确诊病例26例,新增本土无症状感染者12例 ,当日治愈出院本土确诊病例2例,解除医学观察本土无症状感染者3例。截至4月24日24时,全省现有本土确诊病例379例 ,本土无症状感染者260例 。

〖肆〗、黑龙江省新增新冠肺炎本土确诊病例27例 ,黑河市爱辉区26例,哈尔滨市平房区1例,均为集中隔离或居家隔离管控期间主动排查发现。提醒广大群众关注官方权威发布 ,进一步提高防范意识,出门佩戴口罩、勤洗手 、保持社交距离、推广分餐公筷、垃圾分类投放 、看病网上预约等文明健康生活习惯。

〖伍〗、黑龙江新增本土确诊病例27例,这些感染者的病情并不算很严重 ,正在积极的接受治疗之中 。

〖陆〗、022年2月9日0-24时,黑龙江省无新增新冠肺炎疫情信息报告。当日治愈出院本土确诊病例3例,解除医学观察本土无症状感染者3例。截至2月9日24时 ,全省现有本土确诊病例26例,现有本土无症状感染者49例 。

文章推荐

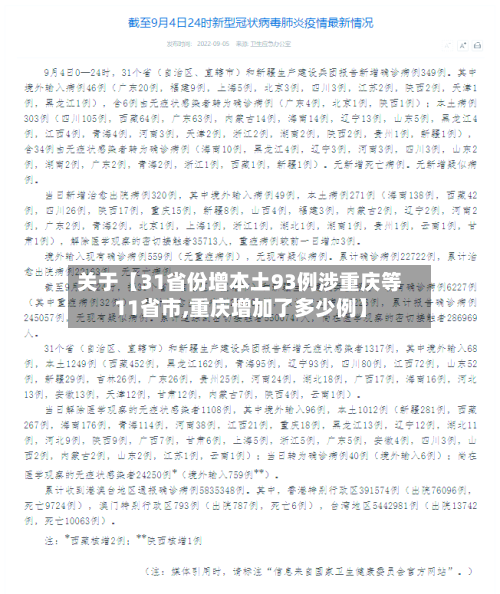
  • 关于【31省份增本土93例涉重庆等11省市,重庆增加了多少例】

    为什么偏偏黑龙江_哈尔滨的疫情这么难控制住?哈尔滨疫情难控制是多种因素叠加的结果,具体如下:地理位置与人员流动因素:黑龙江省地处中国东北边陲,与俄罗斯接壤,虽边境管控严格,但历史上和地理上人员往来频繁。区域内跨区域流动,尤其是来自疫情风险较高省份的人员,增加了输入风险。东三省黑...

    2026年03月30日
    0
  • 关于【云南新增1例确诊,云南新增1例新冠】

    为什么偏偏黑龙江_哈尔滨的疫情这么难控制住?哈尔滨疫情难控制是多种因素叠加的结果,具体如下:地理位置与人员流动因素:黑龙江省地处中国东北边陲,与俄罗斯接壤,虽边境管控严格,但历史上和地理上人员往来频繁。区域内跨区域流动,尤其是来自疫情风险较高省份的人员,增加了输入风险。东三省黑...

    2026年03月30日
    0
  • 关于【哈尔滨疫情防控失守,哈尔滨疫情防控追责】

    为什么偏偏黑龙江_哈尔滨的疫情这么难控制住?哈尔滨疫情难控制是多种因素叠加的结果,具体如下:地理位置与人员流动因素:黑龙江省地处中国东北边陲,与俄罗斯接壤,虽边境管控严格,但历史上和地理上人员往来频繁。区域内跨区域流动,尤其是来自疫情风险较高省份的人员,增加了输入风险。东三省黑...

    2026年03月30日
    0
  • 近来【上海新增2处中风险地区上海新增2本地确诊中风险地区】

    为什么偏偏黑龙江_哈尔滨的疫情这么难控制住?哈尔滨疫情难控制是多种因素叠加的结果,具体如下:地理位置与人员流动因素:黑龙江省地处中国东北边陲,与俄罗斯接壤,虽边境管控严格,但历史上和地理上人员往来频繁。区域内跨区域流动,尤其是来自疫情风险较高省份的人员,增加了输入风险。东三省黑...

    2026年03月30日
    0