极客号

  • 首页
  • 升学新闻
  • 助学百科
  • 校园日报
  • 大学知识
  • 高考重点
    当前位置: 网站首页 > 大学知识
  • 最近【郑州市最新新增疫情,郑州市最新疫情公告】 大学知识

    最近【郑州市最新新增疫情,郑州市最新疫情公告】

    多名住院患者及家属感染!郑州通报溯源进展郑州通报多名住院患者及家属感染的溯源进展显示,最初2名感染者与缅甸入境确诊患者相关,基因测序为德尔塔变异毒株,63名感染者绝大多数与郑州市六院有关联。疫情基本情况自7月30日郑州市二七区发现首例无...

    南城
    2026-03-06
    65
  • 最近【31省新增本土59例,31省新增本土135例】 大学知识

    最近【31省新增本土59例,31省新增本土135例】

    河北新增59例感染者,一地升为全国唯一高风险区,当地居民该如何防控...〖壹〗、河北省又新增了59例的感染者,石家庄的藁城区也成为了全国唯一一个高风险地区,现在无论石家庄的居民,还是河北省的居民疫情防控十分重要,所以一定要做到以下几点,保...

    南城
    2026-03-06
    65
  • 北京新冠肺炎最新情况(北京新冠肺炎最新动态) 大学知识

    北京新冠肺炎最新情况(北京新冠肺炎最新动态)

    北京昨日无新增病例!警惕寒潮来袭,北京周末有望迎来今冬初雪北京昨日无新增新冠肺炎病例,同时启动空气重污染黄色预警和大雾黄色预警,周末受寒潮影响有望迎来今冬初雪,生活必需品供应充足。昨日(11月21日),北京迎来全市性降雪,纷纷洒洒的雪花昨...

    南城
    2026-03-06
    66
  • 关于【西安鼠疫最新情况,西安疫情死亡最新消息】 大学知识

    关于【西安鼠疫最新情况,西安疫情死亡最新消息】

    西安鼠疫多吗〖壹〗、西安鼠疫并不多。以下是具体分析:历史与现代情况:历史上,鼠疫曾多次在全球范围内造成大规模的人员伤亡。但随着现代医学和公共卫生体系的发展,鼠疫的防控和治理能力得到了显著提升。西安作为中国的历史文化名城,近年来并没有鼠疫的...

    南城
    2026-03-06
    75
  • 最近【北京海淀1地升为高风险区,北京海淀区升级为高风险地区】 大学知识

    最近【北京海淀1地升为高风险区,北京海淀区升级为高风险地区】

    北京新增49例!2地升中风险,4区再测3天核酸月2日0时至15时,北京市新增本土新冠肺炎病毒感染者1738例,其中社会面筛查人员123例,隔离观察人员1615例。具体分布及病例特征如下:区域分布朝阳区:434例(隔离观察414例,社会...

    南城
    2026-03-06
    73
  • 近来【上海疫情最新状况上海疫情最新状况今天新增】 大学知识

    近来【上海疫情最新状况上海疫情最新状况今天新增】

    上海虹桥机场防疫最新规定(出发+抵达)〖壹〗、出发旅客防疫要求:测温:所有进入虹桥机场航站楼的旅客需配合进行体温检测,体温正常方可进入。佩戴口罩:进入机场航站楼的所有旅客必须全程佩戴口罩,未佩戴口罩者将被劝阻进入。出示随申码:旅客需出示绿...

    南城
    2026-03-06
    65
  • 关于【附近的当铺,附近的当铺正规典当行】 大学知识

    关于【附近的当铺,附近的当铺正规典当行】

    常德桥南有当铺吗在哪里〖壹〗、常德桥南区域公开可查的当铺信息不多,主要在桥南市场周边及鼎城区善卷路附近。桥南市场周边1)桥南旧货市场在常德市鼎城区善卷路与东门巷交叉路口西南侧,公开信息是旧货市场,但部分旧货店能提供典当服务,要现场询问确认...

    南城
    2026-03-06
    88
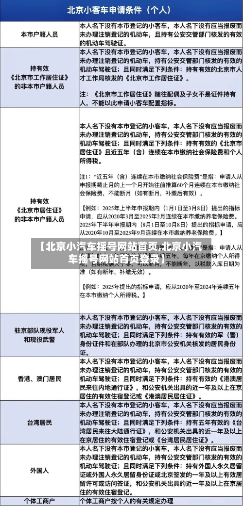
  • 【北京小汽车摇号网站首页,北京小汽车摇号网站首页登录】 大学知识

    【北京小汽车摇号网站首页,北京小汽车摇号网站首页登录】

    北京小汽车摇号官方网站查询系统〖壹〗、北京小汽车摇号查询系统官方网站为:https://xkczb.jtw.beijing.gov.cn/查询方式:摇号结束后,可登录上述网站查询摇号结果。申请流程:提出申请:首先需要提出申请,获取申请编...

    南城
    2026-03-06
    61
  • 清明高速路免费的时间2024/清明高速免费到什么时候? 大学知识

    清明高速路免费的时间2024/清明高速免费到什么时候?

    高速免费到时间怎么算〖壹〗、高速免费到时间的计算以车辆驶离出口收费车道的时间为准。具体计算方式及相关要点如下:免费通行的时间范围高速免费政策适用于春节、清明节、劳动节、国庆节四个国家法定节假日及其调休日。免费时段统一从节假日第一天00:0...

    南城
    2026-03-06
    64
  • 西安的最新疫情(西安的最新疫情防控政策) 大学知识

    西安的最新疫情(西安的最新疫情防控政策)

    西安密接者隔离最新消息根据2022年3月6日西安第62场新冠肺炎疫情防控工作新闻发布会内容,西安对密切接触者采取的隔离管控措施如下:密切接触者隔离措施集中隔离:实施14天集中隔离医学观察,期间需在第14天各进行一次核酸检测。居家健康监测...

    南城
    2026-03-06
    68
  • ‹‹
  • ‹
  • 71
  • 72
  • 73
  • 74
  • 75
  • 76
  • 77
  • 78
  • 79
  • 80
  • ›
  • ››

最新发布

  • 关于【湖南长沙新增2例核酸阳性人员,长沙阳性病例】
    2026/03/28 10:18:09

    长沙黄泥街社区宾馆发现二例阳性是真的吗通过查询相关资料显示,长沙黄泥街社区宾馆发现二例阳性是真的。因为根据当地疫情防控指挥中心发布的消息可以知道长沙市新增2例核酸阳性人员,行动轨迹居住在长沙黄泥街社区宾馆,所以长沙黄泥街社区宾馆发现二例阳...[原文链接]

  • 关于【广东东莞:符合条件密接者居家隔离,密切接触者 东莞】
    2026/03/28 10:15:11

    密接者怎么隔离〖壹〗、“5+3”隔离政策详解:这一政策指的是,在发现密接后,首先进行5天的集中隔离观察。在这5天里,密接者需要在指定的隔离场所进行医学观察,期间会接受多次的核酸检测,以确保及时发现并控制潜在的病毒感染。〖贰〗、次密接者需要...[原文链接]

  • 关于【长春限行,长春限行规定】
    2026/03/28 10:12:13

    长春外地车限号吗长春不限外地车出行。以下是对长春车辆限行规定的详细说明:限行对象长春市的限行规定主要针对本地车辆,特别是根据车牌尾号进行限行。而外地车辆不受尾号限行规定的限制,但必须遵守单行线限行等其他交通规则。长春不限外地车出行。但外...[原文链接]

  • 【31省份新增8例其中北京2例,31省区市新增22例确诊本土13例 均在北京】
    2026/03/28 10:09:12

    最新疫情:新增8例本土病例,均在新疆月12日0—24时,全国报告新增本土确诊病例8例,均在新疆维吾尔自治区(含新疆生产建设兵团),具体位于乌鲁木齐市;此外,新疆当日新增无症状感染者5例,也均在乌鲁木齐市。昨日(7月28日)全国单日新增新冠...[原文链接]

  • 近来【北京限行规则进京证在北京限行规则】
    2026/03/28 10:06:09

    北京车辆限行政策〖壹〗、核心限行规则北京限行本地车:工作日7:00-20:00限行五环内道路,每天限两个尾号(星期一到星期五轮流,如周一限1和6)。外地车:需办理进京证,且工作日高峰时段(7:00-9:00、17:00-20:00)禁...[原文链接]

热门推荐
  • 关于【湖南长沙新增2例核酸阳性人员,长沙阳性病例】

    关于【湖南长沙新增2例核酸阳性人员,长沙阳性病例】

    2026/03/28 10:18:09

  • 关于【广东东莞:符合条件密接者居家隔离,密切接触者 东莞】

    关于【广东东莞:符合条件密接者居家隔离,密切接触者 东莞】

    2026/03/28 10:15:11

  • 关于【长春限行,长春限行规定】

    关于【长春限行,长春限行规定】

    2026/03/28 10:12:13

  • 【31省份新增8例其中北京2例,31省区市新增22例确诊本土13例 均在北京】

    【31省份新增8例其中北京2例,31省区市新增22例确诊本土13例 均在北京】

    2026/03/28 10:09:12

  • 近来【北京限行规则进京证在北京限行规则】

    近来【北京限行规则进京证在北京限行规则】

    2026/03/28 10:06:09

热门升学新闻

  • 近来【31省份新增本土确诊46例31省份新增本土确诊46例 涉5省份】

    近来【31省份新增本土确诊46例31省份新增本土确诊46例 涉5省份】

  • 近来【昨日新增本土确诊47例昨日新增确诊病例101例,其中本土98例】

    近来【昨日新增本土确诊47例昨日新增确诊病例101例,其中本土98例】

  • 【北京昨日筛出5管混采阳性,北京5人混检疑阳性最新进展】

    【北京昨日筛出5管混采阳性,北京5人混检疑阳性最新进展】

  • 最近【伊犁疫情最新出入政策,伊犁疫情最新出入政策电话】

    最近【伊犁疫情最新出入政策,伊犁疫情最新出入政策电话】

  • 河南新增3例本土确诊均在安阳/河南安阳疑似病例

    河南新增3例本土确诊均在安阳/河南安阳疑似病例

  • 31省份新增本土50例均在福建/福建 新增本土

    31省份新增本土50例均在福建/福建 新增本土

极客号
    友情链接:
  • 升学新闻
  • 助学百科
  • 校园日报
  • 大学知识
  • 高考重点

Copyright 极客号 版权所有.备案号:粤ICP备98989988号