极客号

  • 首页
  • 升学新闻
  • 助学百科
  • 校园日报
  • 大学知识
  • 高考重点
    当前位置: 网站首页 > 大学知识
  • 关于【31省新增本土20例,31省新增本土55例】 大学知识

    关于【31省新增本土20例,31省新增本土55例】

    国家卫健委:19日新增本土“2204+22011”截至11月19日24时,国家卫健委通报新增本土确诊病例2204例,新增本土无症状感染者22011例。具体数据及分析如下:本土确诊病例分布总体情况:全国31个省(自治区、直辖市)和新疆生产建...

    南城
    2026-03-06
    63
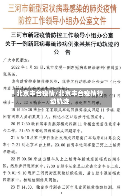
  • 北京丰台疫情/北京丰台疫情行动轨迹 大学知识

    北京丰台疫情/北京丰台疫情行动轨迹

    2月1日16时至2月2日16时北京丰台区新增2例确诊病例〖壹〗、月1日16时至2月2日16时,北京丰台区新增2例本土确诊病例,均为管控人员,已转至定点医院治疗。新增病例具体情况确诊病例1:身份:西南郊冷库员工,风险管控人员。现住址:西南郊...

    南城
    2026-03-06
    62
  • 【4月30号高速免费吗,4月30号高速免费吗现在】 大学知识

    【4月30号高速免费吗,4月30号高速免费吗现在】

    4月30号上高速5月1号下高速免费吗024年4月30号上高速5月1号下高速是免费的。2024年五一假期小型客车免费通行时段为5月1日(劳动节)00:00至5月5日24:00。对于高速收费判定,关键看车辆是否在免费时段内驶出高速,而不论其驶...

    南城
    2026-03-06
    62
  • 【江苏最新疫情通报,江苏最新疫情最新消息及活动轨迹】 大学知识

    【江苏最新疫情通报,江苏最新疫情最新消息及活动轨迹】

    最新疫情:上海新增52例,美国死亡人数超过2万上海昨日(4月25日)新增本土死亡病例52例,平均年龄81岁,最小年龄33岁,死亡原因主要为基础疾病,仅1例为心源性猝死。具体信息如下:死亡病例总体情况截至4月25日24时,上海累计死亡病...

    南城
    2026-03-06
    69
  • 厦门最新疫情最新消息(厦门最新疫情最新消息今天新增) 大学知识

    厦门最新疫情最新消息(厦门最新疫情最新消息今天新增)

    sk5厦门病毒是什么病毒新闻是真的吗网络上流传的“sk5厦门病毒”是一个毫无根据的谣言,据大连市疾控部门证实,不存在“SK5病毒”这一说法,所谓的死亡病例和大规模感染均为虚假信息。这个病毒名称的出现,实际上是源自一个网络恶搞的SB250病...

    南城
    2026-03-06
    62
  • 关于【31省份新增61例本土确诊江苏38例,31省份新增本土确诊47例江苏26例】 大学知识

    关于【31省份新增61例本土确诊江苏38例,31省份新增本土确诊47例江苏26例】

    31省份新增本土确诊多少例〖壹〗、截至4月7日24时,31个省(自治区、直辖市)和新疆生产建设兵团报告新增本土确诊病例1540例,新增本土无症状感染者22561例。具体分布如下:本土确诊病例分布:上海:824例,分布在浦东新区、松江区、闵...

    南城
    2026-03-06
    63
  • 全国中高风险地区一览(全国中高风险地区名单公布) 大学知识

    全国中高风险地区一览(全国中高风险地区名单公布)

    全国中风险高风险地区最新名单(截至2022年2月25日)〖壹〗、截至近来,国内共有2个高风险地区,76个中风险地区,主要分布在陕西省、河南省、浙江省等地,以下为详细信息(数据不包括港澳台地区):高风险地区:具体地区名单会随疫情形势动态调整...

    南城
    2026-03-06
    72
  • 福建疫情更新(福建疫情更新政策) 大学知识

    福建疫情更新(福建疫情更新政策)

    福建莆田疫情来势凶猛,累计报告核酸阳性64例!中秋还能出游吗?_百度...中秋期间不建议前往莆田及中高风险地区出游,非必要不离本地,低风险地区出行需严格做好个人防护。以下是具体分析:莆田疫情形势严峻,存在扩散风险截至9月12日16时,莆...

    南城
    2026-03-06
    64
  • 关于冬奥会闭幕式几点的信息 大学知识

    关于冬奥会闭幕式几点的信息

    2022北京冬奥会闭幕式哪天举行?时间地点一览022年北京冬奥会闭幕式于2022年2月20日举行,地点为国家体育场(鸟巢)。以下是具体时间与地点相关安排及出行信息:闭幕式时间与地点时间:2022年2月20日(周日),具体活动开始时间未直接...

    南城
    2026-03-06
    70
  • 近来【97油价多少钱一升现在97汽油多少钱一升】 大学知识

    近来【97油价多少钱一升现在97汽油多少钱一升】

    贵州今年油价比较高的时候是多少钱一升〖壹〗、025年11月19日贵州铜仁中国石油92号汽油费用为07元/升。以下为详细说明:费用调整情况:该费用于2025年11月11日调整生效,相较于上一次调整时间(2025年10月28日),每升上涨了0...

    南城
    2026-03-06
    62
  • ‹‹
  • ‹
  • 74
  • 75
  • 76
  • 77
  • 78
  • 79
  • 80
  • 81
  • 82
  • 83
  • ›
  • ››

最新发布

  • 关于【安徽新增本土无症状47例,安徽新增确诊3例无症状7人】
    2026/03/28 08:42:14

    31省份新增本土“2971+21355”是怎么回事,这是咋情况?〖壹〗、“31省份新增本土‘2971+21355’”是指2022年4月22日0—24时,31个省(自治区、直辖市)和新疆生产建设兵团报告新增本土确诊病例2971例,新增本土无...[原文链接]

  • 网易北京一员工核酸检测阳性(北京网易员工新冠)
    2026/03/28 08:39:09

    佛山顺德有多少例〖壹〗、刚刚通报!佛山新增236例阳性!顺德136例,社会面新增3例!顺德美食回答于2022-11-3011月29日0-24时,全市新增本土确诊病例25例,新增本土无症状感染者211例。新增境外输入无症状感染者10例...[原文链接]

  • 浙江金华一顺丰小哥核酸阳性/浙江金华顺丰快递
    2026/03/28 08:36:12

    由于快递物品比较急,顺丰快递去中场转拿行不行?〖壹〗、快递是不可以在中转中心拿的。因为你的快递根本就找不到,在什么地方。有可能已经装在某个车发往什么地方了。那里面都是快递,根本就找不到的。也不可能为了你一个快递去大动干戈。选取快递:普通快...[原文链接]

  • 满洲里新增本土26例(满洲里新增27例)
    2026/03/28 08:33:14

    满洲里封城是真的吗满洲里一共封城两次。满洲里是内蒙古自治区呼伦贝尔市代管县级市,地处内蒙古自治区东北部,由于地理位置的特殊性,满洲里在历史上曾经历过两次封城。第一次封城是在2020年初,为了应对新冠疫情的爆发,满洲里采取了严格的防控措施,...[原文链接]

  • 最近【为何上海新增无症状比确诊多45倍?,上海的无症状感染者】
    2026/03/28 08:30:08

    吸烟的危害有多大?吸烟可能干扰激素平衡,导致子宫内膜异位症的发生和发展。卵巢功能受损:吸烟可能导致卵巢功能受损,影响卵子的质量和数量。研究表明,吸烟会加速卵子的衰老过程,增加卵子染色体异常和不育的风险。更年期问题:吸烟可能加速女性更年期的...[原文链接]

热门推荐
  • 关于【安徽新增本土无症状47例,安徽新增确诊3例无症状7人】

    关于【安徽新增本土无症状47例,安徽新增确诊3例无症状7人】

    2026/03/28 08:42:14

  • 网易北京一员工核酸检测阳性(北京网易员工新冠)

    网易北京一员工核酸检测阳性(北京网易员工新冠)

    2026/03/28 08:39:09

  • 浙江金华一顺丰小哥核酸阳性/浙江金华顺丰快递

    浙江金华一顺丰小哥核酸阳性/浙江金华顺丰快递

    2026/03/28 08:36:12

  • 满洲里新增本土26例(满洲里新增27例)

    满洲里新增本土26例(满洲里新增27例)

    2026/03/28 08:33:14

  • 最近【为何上海新增无症状比确诊多45倍?,上海的无症状感染者】

    最近【为何上海新增无症状比确诊多45倍?,上海的无症状感染者】

    2026/03/28 08:30:08

热门升学新闻

  • 【四川新增省内感染者30例,四川省新增疑似本土病例1例】

    【四川新增省内感染者30例,四川省新增疑似本土病例1例】

  • 疫情最严重的三个省/疫情最严重的省份是哪里

    疫情最严重的三个省/疫情最严重的省份是哪里

  • 上海疫情处于快速上升期/上海疫情爆发高峰期

    上海疫情处于快速上升期/上海疫情爆发高峰期

  • 关于【浙江三地4天报告23例阳性,浙江3例是哪里的】

    关于【浙江三地4天报告23例阳性,浙江3例是哪里的】

  • 浙江新增本土阳性17例(浙江新增感染者1例)

    浙江新增本土阳性17例(浙江新增感染者1例)

  • 关于【上海浦东一小区调整为中风险,上海浦东中风险还是低风险】

    关于【上海浦东一小区调整为中风险,上海浦东中风险还是低风险】

极客号
    友情链接:
  • 升学新闻
  • 助学百科
  • 校园日报
  • 大学知识
  • 高考重点

Copyright 极客号 版权所有.备案号:粤ICP备98989988号